近期热点

拥抱时代Beta,掘金个股Alpha:首批指数增强型ETF今日上市

由crisvalentine创建,最终由crisvalentine 被浏览 57 用户

导读

  • 后疫情时代,我国经济展现韧性,A股具备全球吸引力。

    得益于优异的政府治理能力,我国率先从2020年初的公共卫生事件冲击中复苏,出口活跃。国际货币基金组织认为未来几年我国经济增长速度仍将处于全球领先地位;

    根据MSCI指数,当前中国股市估值低于北美、欧洲等主要资本市场,仅与日本基本持平。我国作为率先从疫情中复苏,并维持相对较高增速的经济体,股市配置价值凸显;

    外资持股占A股的比例不断上升,证明A股市场已经逐步得到国际投资者的认可。

  • 沪深300指数是A股市场最具代表性的宽基指数之一。该指数覆盖多行业龙头,核心资产特征鲜明,充分反映了我国经济结构的时代特征,是分享我国经济成长果实的上佳之选。

    行业分布:覆盖面广,分布较为均衡,充分反映中国经济发展与转型的历史进程;

    业绩表现:收益风险水平优秀。自2017年以来,沪深300年化收益达8.10%,收益风险比达0.42,均优于上证50、中证500和万得全A;

    流动性充裕,交投活跃:今年以来日均成交量为175亿,日均成交额为3576亿元;

    估值水平:市盈率、市净率均处于历史中低位置。市盈率(TTM)、市净率(LF)分别处于指数发布以来的43.41%、35.65%分位数;

    高盈利,高股息:沪深300指数归母净利润占全市场比例达75.12%,且股息率在主流宽基指数中处于领先地位。

  • 指数增强,通常是指在一定偏离度和跟踪误差的约束下,以追求相对基准指数超额收益为主要目标的基金产品。

    相较于被动指数化投资,指数增强基金持有人在收获指数收益的同时,还能够享受到基金管理人提供的超额收益增厚;

    与主观权益类基金产品相比,指数增强则具备明确的比较基准,超额收益的稳定性更强,长期配置价值十分明显。

  • 招商沪深300增强ETF561990.OF)是国内首批指数增强型ETF,于20211210日上市。该基金结合了指数增强型基金和ETF的优点,为投资者将时代Beta、个股Alpha与流动性尽收囊中。

    时效性、流动性高:投资者可以通过交易所T+0的方式交易指数增强ETF;

    交易费用低:通过场内交易的方式买入或卖出,交易费率为万分之三到千分之三不等;

    持仓透明:ETF基金每天公布包含了持仓明细的申购赎回清单(PCF),使得投资者可以未雨绸缪,更方便地进行风险管理;

    股票仓位不受限制:指数增强ETF可以突破95%的股票仓位限制,做到对标的资产的充分暴露;

    主动选取指数外个股来获取Alpha:除了标的指数带来的Beta收益,还可以通过精选标的指数外的个股,来获取相对于标的指数的超额收益。

  • 基金经理王平先生和苏燕青女士具有多年的指数量化增强和ETF基金管理经验,管理产品历史业绩表现优异:在统计区间内,招商沪深300指数增强A、招商中证500指数增强A、招商中证1000指数增强A年化超额收益达 5.83%、 3.54%、 12.58%, 为投资者带来了可观的Alpha。

风险提示:板块表现不达预期风险;文中提及的基金属于股票型基金,预期风险收益水平较高;历史表现不代表未来。

我国经济A股具备吸引力

后疫情时代的中国经济

2020年1月开始爆发的新冠疫情给全球经济带来了休克级别的冲击,全球的生产消费活动一度被按下暂停键,余波至今未消。在这个过程中,我国最先经历了疫情冲击,但依靠优异的政府治理能力和防疫政策迅速控制住疫情,在2020年3月12日就将每日新增确诊病例首次控制到个位数,之后一直维持在低位。疫情的迅速控制也给中国经济复苏创造了条件。从下方OECD经济领先指标的走势可以看到,中国经济在2020年2月触底之后便迅速反弹,而美国和欧洲在4月之后才开始复苏。

{w:100}得益于经济较快的复苏以及我国生产端的韧性,近两年来全球生产、投资向中国倾斜

2020年下半年以来,中国生产端快速复苏,并且在全球疫情的反复中表现出明显的稳定性优势。从数据来看,中国出口份额及FDI份额明显上升。2019年,中国出口占全球份额13.4%;疫情爆发初期,中国出口份额快速上行,2020年下半年以来,中国出口份额中枢仍然明显高于疫情前。与其他主要出口经济体对比来看,中国出口份额上升的幅度明显高于其他经济体。2020年,中国FDI增长也明显走强,在全球的份额也有明显提升。

{w:100}

我国GDP增速靠前

国际货币基金组织(IMF)的全球经济展望也显示中国的预期经济增速将领先全球。下方图表给出了2021-2026年的全球经济体和主要国家的实际GDP增速预测结果,可以看到在所有年份中,中国的预期增速不仅高于发达经济体,也高于新兴市场。其中 2022 年中国预期增速依然达到 5.6%,而同期全球预期增速仅 有 4.89%,即使是新兴市场整体也仅有5.15%的增速。在经济总量方面,自 2011年至2020 年,我国GDP稳步增加,2020年GDP总值达到102 万亿;我国GDP占全球GDP比重也逐年提高,2020 年占比达到19%。在此背景下,与中国经济息息相关的A股资产对于全球投资者具备较强的吸引力。

{w:100} {w:100}

全球A 股估值相对较低

截至 2021年11月,MSCI中国指数的PE为15.66。横向来看,MSCI北美、欧洲、日本、亚太(除日本)指数的当前PE估值分别为25.90、19.09、15.42、16.54。也就是说,从 MSCI相关指数的角度来看,中国股市估值低于北美、欧洲等主要资本市场,仅与日本基本持平。此外,当前我国银行间质押式回购加权利率(R007)降至历史较低位置,资金成本较低,且沪深300股息率再度接近十年期国债到期收益率。我国作为率先从疫情中复苏,并维持相对较高增速的经济体,股市配置价值凸显。

{w:100} {w:100} {w:100}近年来外资持续流入 A 股

伴随着经济发展,我国资本市场对外开放的程度也在不断地加深。

2002年QFII制度的建立、2014年4 月沪港通与2016年8月深港通的推出,打通了国际资金进入A股的通道。2017-2019两年间,更有MSCI、富时罗素、标普道琼斯三大指数系列将A股纳入其中。

从北向资金流来看,虽然代表短线资金的交易盘经常波动,但代表长线资金、占据外资主导地位的配置盘长期流入,证明A股市场已经逐步得到国际投资者的认可。

{w:100}从外资持股占比来看,外资持股(QFII+陆股通)市值五年来逐步上升。截至2021年9月 30日,外资持股市值达到2.8万亿,已经超过保险公司持股市值,仅次于公募基金。并且,当前国内市场外资比重仍远低于其他市场,仍然处于“水往低处流”的阶段。

{w:100}

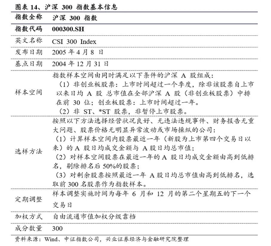
沪深300指数(000300.SH)

沪深300指数是A股市场最具代表性的宽基指数之一。该指数覆盖多行业龙头个股,且充分反映我国经济结构的变迁,是分享我国经济成长果实的上佳之选。

指数基本信息

沪深300指数(000300.SH)是由沪深A股中规模大、流动性好的最具代表性的300只股票组成,以综合反映沪深A股市场的整体表现。指数以2004年12月31日为基日,以1000点为基点,发布时间为2005年4月8日。指数于每年6月和12月的第二个星期五的下一交易日定期调整样本。

{w:100}

指数市值分布

指数成分股加权平均自由流通市值为1977.94 亿元。自由流通市值超过1000亿元的股票权重占比最高,共50只,权重占比为51.89%;自由流通市值在500-1000亿元的股票数量占比最高,共123只,数量占比为41%。

{w:100}

指数行业分布

沪深300指数覆盖了30个中信一级行业中的27个,按照权重占比来看,占比最多的为食品饮料、银行与非银行金融,各有15只、23只和36只,权重占比分别为13.53%、12.03%和 9.68%。

{w:100}沪深300行业分布与经济结构相关度高,同步反应我国经济发展的格局:例如,2011年前十大行业包含了有色金属、煤炭、房地产等行业,充分反映当时我国主要依靠“投资驱动”的经济发展状况;而2021年,电子、电力设备及新能源、计算机等行业纷纷进入前十,体现了我国高新技术产业升级迭代,以及迈向“碳达峰、碳中和”的历史进程。

图片{w:100}

指数表现

指数业绩表现优秀:自2017年以来,沪深300收益达46.71%,高于上证50、中证500和万得全A;沪深300最大回撤为32.46%,年化波动率为19.09%,均低于其它主流宽基指数;并且,沪深300收益风险比达0.42,优于上证50、中证500和万得全A。

{w:100} {w:100}

指数流动性

沪深300指数流动性充裕:沪深300指数作为市场主流宽基指数,发布以来每日交投活跃,19年以来季度日均成交量和日均成交额整体呈现上升趋势,截至2021Q3,今年以来日均成交量为175.43亿,日均成交额为3576.08亿元。

{w:100}

指数估值水平

市盈率、市净率均处于历史中低位置:截至2021年12月2日,沪深300指数整体市盈率(TTM)为13.04,处于指数发布以来43.41%的分位数,市净率(LF)为1.57,处于指数发布以来35.65%的分位数。

图片{w:100}

指数特征

2021Q3,沪深300指数归母净利润占全市场比例达75.12%,且ROE长期高于中证500与万得全A,凸显指数优秀的盈利能力。并且,沪深300的股息率高于中证500与万得全A,使投资者除了资本利得之外,也能获得可观的现金分红收入。

{w:100} {w:100}

指数前十大持仓

指数前十大成分股涵盖食品饮料、电力设备及新能源、计算机、汽车等热门板块,多重风口可轮流把握市场机会,带动指数上行。前十大成分股ROE(TTM)中位数为16.96%,PE(TTM)中位数为42.67,归母净利润单季同比中位数为 19.00%,自由流通市值中位数为 3218.35亿元,具备盈利能力强的特点。

{w:100}

沪深300指数样本空间规则修订

​ 为适应证券市场发展变化的需要,近日,中证指数有限公司决定修订沪深300指数样本空间规则,将创业板证券进入指数样本空间时间规则从原先的上市时间超过3年,调整为上市时间超过1年,与科创板规则保持一致。

在调整之前,沪深300指数错过了一批未在创业板上市满3年的高成长热门公司,例如宁德时代、迈瑞科技等。这次规则修订将部分电子设备及新能源、医药等行业的股票调入沪深300指数,使得新能源、医药等板块占比增加。这意味着沪深300指数对市场的代表性将进一步提升,与国内经济结构,尤其是“新经济”的发展也将结合得更紧密。

指数增强基金

指数增强,通常是指在一定偏离度和跟踪误差的约束下,以追求相对基准指数超额收益为主要目标的基金产品。相较于被动指数化投资,指数增强基金持有人在收获指数收益的同时,还能够享受到基金管理人提供的超额收益增厚。而与主观权益类基金产品相比,指数增强则具备明确的比较基准,超额收益的稳定性更强,长期配置价值十分明显。

指数增强基金一般投资流程

指数增强基金一般以多因子指数增强模型为底仓,辅以套利等绝对收益子策略做收益增厚。下面我们简单对多因子指数增强模型的主要流程进行介绍:

{w:100}

多因子指数增强模型可以大致分为以下5步

Step1:选择大量因子。在量化视角下,每个因子都是观察股票的一个维度,我们先选择大量因子(如成长、价值等类别),再将全市场股票根据因子排序打分。

Step2:对因子进行预处理。一般情况下,经典的数据预处理步骤包括缺失值的填充、极端值处理、标准化处理三步。除此之外,还有一些其他常见的数据预处理流程,比如正交化等。

Step3:选择有效因子。不同的因子对于不同的基准增强效果是不同的,在中证500里有效的因子在沪深300不一定有效,如在历史上沪深300中价值因子最为有效,而价值因子在中证500则有效性一般,成长因子在中证500中表现亮眼。常见的测试因子有效性的方法包括IC测试法、分位数组合测试法等。

Step4:因子合成。将多个因子的得分以一定方式进行合成,得到综合评分,常见的方法有最基础的所有因子等权合成、根据大类因子进行等权合成等。

Step5:构建投资组合。将综合评分进行运用,当涉及到构建指数增强的具体产品时,需要在一些方面做一些限制(即风险控制),以避免组合的走势与指数相差很远或者违背产品的其他约束。

因此,指数增强基金的核心思路往往是选择有效的因子,通过数据与模型的支持、程序化的流程,使得投资变得更加理性和稳健。

指数增强基金发展概况:扩张迅速,数量与规模齐升

近5年多的时间,指数增强基金不断扩张,数量与规模齐升。Wind数据显示,截止至12月2日,就数量而言,全市场中共有157只指数增强型基金,相较于2015年的44只增长幅度为256.82%;就规模而言,目前指数增强型基金总规模为1611亿元,较2015年的267亿元涨幅为503.37%。数据直观地显示了指数增强型基金自从2015年以来,进入了发展的快车道,规模数量扩张迅速,且继续扩张的趋势明显。

{w:100}

指数增强基金优势

指数增强基金的收益来源于跟踪指数取得的稳健的Beta收益,以及基金管理人提供的Alpha收益增厚。在走势较为动荡且风格切换频率明显提升的市场中,面对不确定性,指数增强型基金有其得天独厚的优势。

指数增强基金可以享受到基准指数的Beta收益。以沪深300指数为例:该指数覆盖多行业龙头个股,且由于定期调仓机制,可以充分反映我国经济结构的变迁。另一方面,A股在全球具备相对优势,近年来外资也持续流入A股,沪深300指数作为A股市场最具代表性的宽基指数之一,备受外资青睐。

指数增强基金还可以享受到管理人的稳健Alpha收益增厚。如果把指数的Beta收益作为指数增强基金的主食,那么Alpha收益则是指数增强基金不可缺少的配菜。管理人通过多因子指数增强模型、套利模型等方式,通过部分改变基准指数的权重与成分,达到跑赢指数、增厚指数收益的目的。同时,因为指数增强基金的跟踪误差限制,基金资产与指数的偏离幅度有限,获取Alpha收益十分稳健。

指数增强基金相较于指数基金,更值得长期持有。对于指数基金的投资者而言,他们希望通过指数基金投资获取全市场平均水平的收益,同时倾向于长期稳定持有,获取A股长期的收益。在此基础上,指数增强基金提供了更优的解决方案,通过Alpha收益增厚,使得每年的投资相较于指数有一定的增益,在长周期、复利的维度下,这种增厚将更加明显:另一方面,即便指数在某段区间涨幅达不到投资者的预期水平,指数增强基金也能通过收益增厚使得投资者持有体验更好。

指数增强基金风格与行业配置分散,在风格快速轮动的A股市场优势明显。A股市场今年风格轮动剧烈,过于依赖某些行业或风格的投资暴露了明显的缺点,而风格与行业分散则有利于更好适应多变的市场环境。今年上半年,钢铁、化工、采掘等在去年较少被投资者提及的行业交出了一份亮丽的成绩单,而去年下半年的部分热门行业则出现了一定程度的回调。在较为动荡的市场走势背景下,个股和行业的表现相比以前,分化程度明显提升,热点也更加分散。这就要求股票投资者不仅要覆盖之前的“核心资产”,原来的所谓“非核心资产”也需要纳入考虑范围内。在这一背景下,量化指数增强型产品相对于主观权益类产品的优势就体现出来了:一方面,由于采用量化选股的投资方式,基金经理可以在短时间内覆盖更多的股票,有利于把握相对分散的投资机会;另一方面,由于产品本身对跟踪误差的限制,因此指数增强基金对于风格和行业的约束都较为严格,因此个股、行业、风格的配置都十分分散。相较于主动权益基金,指数增强基金对于特定的风格和行业不会有过度的依赖,分散了相应的风险,有助于更好地适应多变的市场环境。

{w:100}

沪深300指数增强ETF

布局沪深300,可追随历史的进程,分享中国经济成长的果实。

布局增强型基金,则可以获得超越指数的超额收益。

布局ETF产品,可以为投资组合获取充裕的流动性。

而沪深300指数增强ETF则将三者的优点合为一体,让投资者不必在Beta、Alpha与流动性中做出取舍。

什么是指数增强ETF

​近日,指数增强型ETF基金正式登陆我国资本市场。指数增强ETF,顾名思义,就是将指数增强基金和ETF交易模式相结合的产品,属于主动管理型ETF的一种。与场外指数增强基金相比,指增ETF具备流动性强、交易费用低等优点;与被动指数型ETF相比,指增ETF除了能获取标的指数的Beta收益,还能获得主动管理而产生的Alpha收益

具体来看,指数增强型ETF的优点包括

  • T+0方式高效交易。指数增强 ETF 基金相较于普通指数增强基金具有更高的灵活性和流动性,投资者可以通过交易所T+0的方式进行交易。对于有短期投资需要的投资者来说,指数增强ETF基金时效性、流动性更高。
  • 交易费用较低 。由于指数增强 ETF 基金可以通过场内交易的方式买入或卖出,通过这一方式交易费率为万分之三到千分之三不等,其余指数增强基金通过申购交易机制下的0-1.5%费率。
  • 主动选取指数外个股来获取Alpha。除了标的指数带来的Beta收益,还可以通过精选标的指数外的个股,来获取相对于标的指数的超额收益。
  • 基金仓位突破95%限制。普通指数增强基金一般限制股票仓位上限为95%,这样有可能因为仓位不满而无法获得足够高的收益。而指数增强ETF基金用一篮子股票进行申赎,可以突破95%的仓位限制,做到对标的资产的充分暴露。
  • 持仓透明。相较于指数增强基金每季度公布前十大持仓,ETF基金每天公布申购赎回清单(PCF),其中包含了基金的持仓明细。这样一来,投资者可以更高频地精确观测到基金的持仓标的,从而能够未雨绸缪,更方便地进行风险管理。

指数增强ETF

在美国市场,自从贝尔斯登公司于2008年创立了全球首个主动管理型ETF以来,主动管理型ETF如雨后春笋,发展迅速。富达基金(Fidelity), 德明信基金(Dimensional), 太平洋资管公司(PIMCO)等全球领先的基金公司均争相布局主动型ETF产品线。当前,美国市场上主动管理型ETF共有738只,管理的总资产达2723亿美元。其中,“木头姐”Catherine Wood管理的ARK Innovation ETF自2014年10月31日起至今年8月31日获得了31.42%的年化收益率,年化波动率30.57%,收益风险比明显高于同期市场指数。

{w:100}他山之石,可以攻玉,国内主动管理型ETF未来可期

作为主动管理型ETF的一种,招商沪深300增强策略ETF等首批指增ETF的上市填补了我国在主动管理型ETF上的空白。Beta属性、Alpha收益、流动性、透明度等多重优势为投资者提供了便捷且高效的布局权益市场的新工具,也有望为投资者带来全新的持有体验。除此之外,主动管理型 ETF也有可能为持仓标的带来流动性和信息有效性的改善(参见 Glosten, Nallareddy, and Zou, 2021),从而使市场变得更加健康和有效。自从改革开放以来,我国的资本市场就在不断地完善和走向成熟。未来, 以指增ETF为先驱的我国主动ETF产品,也有望在“资本市场服务实体经济”的浪潮中,踏浪前行,开创出属于自己的天地。

参考论文

Lawrence Glosten, Suresh Nallareddy, Yuan Zou (2021). ETF Activity and Informational Efficiency of Underlying Securities. Management Science 67(1):22-47.

标签

Beta
{link}